Cabecera Web Coria-Caceres Logo Diocesis Coria-Caceres Acceso correo Ionos Facebook de la Diócesis de Coria-Cáceres Twitter Diócesis Coria-Cáceres Instagram Diócesis Coria-Cáceres
ACTIVIDADES
<< Marzo 2026 >>
L M X J V S D
1
2345678
9101112131415
16171819202122
23242526272829
3031



Instrucciones para añadir calendario en Google

Pan de la palabra
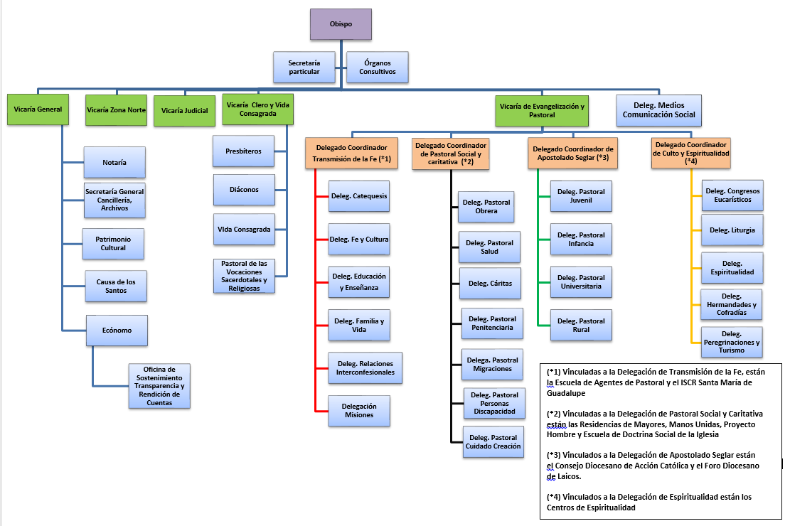
ORGANIGRAMA DIÓCESIS DE CORIA-CÁCERES
 
Delegación Medios de Comunicación Social Delegación Catequesis Delegación Fe y Cultura Delegación Educación Enseñanza Delegación Familia y Vida Delegación Relaciones Interconfesionales Delegación Misiones Delegación Pastoral Obrera Delegación Pastoral de la Salud Delegación Cáritas
-->
Haciendo clic en las secciones se dirige al lugar de la Web indicado
Delegación de Medios de Comunicación Social | Aviso Legal y Política Privacidad | LGPD | Mapa Web
Casa de la Iglesia. C/ General Ezponda, 14; 10003 Cáceres. Tlf. (+34) 927 62 73 38
Obispado de Coria-Cáceres. Pza. de Santa María, 1; 10003 Cáceres. Tlf. (+34) 927 24 52 50